Vintage SLR cameras – the Mecaflex

The Mecaflex is a 35mm SLR made by German designer Heinz Kilfitt, who is better known for having designed the successful Robot camera, and high precision lenses such as the Macro Kilar, and Voigtländer Zoomar (the first 35mm zoom lens). Presented at Photokina in 1951, it was first sold in 1953, they were manufactured for Kilfitt by Metz Apparatefabrik located in Fürth, Bavaria (West Germany). Production by Metz continued until 1958 but few units were actually built. Metz, dissatisfied with the collaboration withdrew from the partnership shortly afterwards. Production then shifted to Société d’Etude et Recherche Optique et Acoustique (S.E.R.O.A.) a camera maker in Monaco. This camera is better known as the Kilfitt Mecaflex, with the lenses also produced by Kilfitt.

Fig.1: The Mecaflex camera

It was a very aesthetically pleasing and compact camera at 9×6.5×6.5cm. However it was quite heavy at 700g. It had a flip-top cover which gave it very clean lines when closed. When opened to 90 degrees, the cover revealed the waist-level viewfinder and top-plate controls. The size of its exposures was a smaller 24×24mm, providing for more images on a film roll (some 50). One of interesting features was an early spring-loaded diaphragm. When the shutter and spring-loaded diaphragm mechanism of the Mecaflex are cocked, a bright, parallax-free ground-glass image appears, and this remains bright until the shutter is released. A push-up finder was also provided as an accessory. which could be inserted into the viewfinder

Like many other West German cameras, it too incorporated a Prontor behind-the-lens leaf shutter with speeds of 1 to 1/300s (+B). The camera had a bayonet mount, and used lenses designed by Kilfitt, and it was usually paired with a Kilar 40mm f/3.5 or f/2.8. The other lenses were the 40mm Makro-Kilar’s and Tele-Kilar 105mm f/4.5. Some additional lenses were made under license by SOM Berthiot (Paris). The camera was produced until 1958. It is possible to still find these for around C$1300-2000.

Specifications:

Type: 35mm SLR camera
Manufacturer: Metz (West Germany) ver.1, Kilfitt ver.2
Model: Mecaflex
Production period: 1953−1958
Format: 24×24mm on 135 film
Lens mount: bayonet
Standard lens: Kilar 40mm f/3.5
Shutter: leaf-shutter, Prontor-Reflex behind-the-lens
Shutter speeds: 1 to 1/300 sec., B (1 to 1/250s, B in the SEROA camera)
Viewfinder: waist-level viewfinder + central split-image rangefinder
Mirror: yes
Exposure meter: −
Flash synchronization: X, M
Self-timer: −
Aperture control: −
Film advance: lever wind
Weight/dimensions: 700 grams / 900×650×650mm

Vintage SLR cameras – the Alsaflex, a French SLR

This is a story of another camera that could have been quite successful, but unfortunately didn’t make it past the initial batch of cameras. Alsaphot was the photographic department of a French company called Alsetex, and produced cameras from 1949 to 1970. Using a brand logo which incorporated an Alsatian stork, the company produced a broad range of cameras. This included the Dauphin I, II and III, small 6×6 reflex cameras in the style of the Voigtländer Brilliant and the Cima (4×6), Ajax (6×6), and D’Assas (6×6) viewfindser cameras.

In 1947 the company hired French inventor Lucien Dodin (1900-1989) as technical director. Dodin designed two cameras, the Cyclops, and Alsaflex. The Cyclops, which appeared in 1950 was a 6×9cm format camera. Dodin’s claim to fame was the design of the “stigmometer”, or Dodin telemeter, more commonly known as the split-image rangefinder, something found in many SLRs.

Fig.1: The aesthetically pleasing Alsaflex

The Alsaflex was an SLR camera which used the 24×24mm format on 35mm film, and incorporated Dodin’s stigmometer. The viewfinder was reduced in size by using lateral reflection, the retractable mirror pivoting around a vertical axis – essentially a Porro prism. The camera was innovative because it was quite compact for an SLR. It sported a bayonet mount with interchangeable lenses, with a Saphir Boyer 40mm f/3.5 (with automatic aperture selection) as the standard lens. The shutter was of a new design, made of metal and in the shape of a fan, with speeds from 1 to 1/2400 sec. The body of the camera was die-cast (150mm×70mm×42mm) with a back that could open to accommodate carious accessories. The camera has a rapid lever actuation which causes the film to advance, the mirror and the frame counter to be set up, and the shutter to cock in a single movement. When activated during shutter release, the mirror retracts without vibration.

Fig.2: Advertising the camera that never really made it big

A second variant, the Dudragne is a special, much simpler model of the Alsaflex, without a horizontal viewfinder eyepiece, X-sync and 1/100 speeds, and made to be used with a retinograph (instrument for examining the retina of the eye) made by Dudragne. Interestingly, the license for the viewfinder using the Porro prism would be taken over in 1963 by Olympus for the Pen F series. The camera appeared in advertising in early 1950, suggesting it would be released in May 1950, but in reality it would be 1952, and very few would be produced. It was advertised as having an “optically coupled rangefinder independent of the focal length of the lens”.

Alsaphot itself declined in the 1960s with the rise of both German and Japanese imports. In 1954 the Alsaflex with a Saphir Boyer 50mm f/2.8 was advertised for 138,000 Frs or about C$384 [1]. When the occasional camera go on sale, the price is generally in the range of €3000-5000.

  1. In January 1954, 1 Canadian $ equals about 360 Old French Francs.

Why choose a vintage SLR?

There are generally two camps when looking at vintage photographic gear: those interested in using vintage lenses on digital cameras, and those interested in shooting with a vintage camera. The first have little or no interest in shooting with film, the latter likely focus on it. There is also a third category – the collector, and their needs might be distinctly different from active users of vintage gear. People choose vintage SLR cameras for a number of reasons (an SLR is just one choice amongst 35mm cameras, people also opt for rangefinder cameras, or point-and-shoot). Perhaps they want to get back to basics, and use with a system that has complete manual functionality, or perhaps they are interested in experimenting with film. It could be they just like the feel and process of using a film camera, or even for nostalgic reasons. It is in many respects a much more fundamental, slow form of photography, even though it requires much more participation from the perspective of calculating the right exposure, choosing the appropriate film etc.

There are a number of choices

Vintage SLR’s come in many different forms – fully manual to some level of automation can be accommodated in some manner. For example the cameras produced in the 1950s to the mid 1960s are all-metal, and all-mechanical (manual focusing, exposure and film advance). They are often very aesthetically pleasing and have lens options which often produce artistic renderings. After this came the first auto exposure SLRs, which meant shutter-priority followed by aperture-priority. These cameras still had a lot of mechanical parts, but some of the functionality was taken over by solid-state electronics. The introduction of electronic SLRs pushed automation ever further. From the mid-1970s until the late 1980s came the electronic SLRs became the norm mostly to cut both costs and mechanical complexity. These camera bodies contain more plastic, and the first program-auto exposure settings.

SLRs are good for many photographic genres

Of course another motive focuses on the type of photography the camera is going to be used for. This is important because it allows a set minimum requirements to be established. There are some genres of photography that are better suited to the use of vintage cameras than others. General everyday or travel photography, landscapes, street or portrait photography are ideally suited to vintage cameras. This is because these genres are suited to manual focusing, and adjustment of exposure settings on the fly. Alternatively, wildlife or sports photography are not the best genres for a vintage camera (despite the plethora of telephoto lenses on the market). Both these genres generally require telephoto lenses, which with manual focusing isn’t optimal. Some people likely chose a mechanical SLR in order to experiment with street-photography at the most basic level, or an electronic SLR for travel photography.

Fig 1: Many SLRs offer a very simple tactile experience

The tactile experience is often better than with digital

Although there are many differing forms of 35mm cameras, SLRs do stand out for their tactile experience. Early SLRs were entirely manual, meaning that there were many differing parameters which had to be manually modified in order to obtain the correct exposure. This means cameras had various lever and knobs which had to be adjusted – there is the shutter button, adjustments for film speed, shutter speed, and on the lens, aperture and focus mechanisms. There is a level of interaction which is a vastly more tactile experience than pushing a button, or setting a menu item on a digital camera.

Analog is nostalgic

Analog photography can be somewhat limiting, in that there isn’t a memory card with limitless capability to store photographs. Film will limit the number of pictures able to be taken, so every shot has to count. This amps up the level of creativity, forcing the photographer to slow down, observe the surrounding world, and think about the picture being taken. Choosing a vintage 35mm SLR, or even a rangefinder for that matter, means embarking on a more participatory experience, where the level of self expressiveness is determined by the complexity of the camera itself. The physical nature of film – loading it, winding it on, hearing the shutter open and close – combine to provide a more natural [pure] experience.

Fig 2: Price points (Cad$) of various SLRs (in good+ condition)

SLRs are available at a good price

Vintage SLRs are available at many different price ranges. Yes there are expensive SLRs – usually this has to do with scarceness. For example someone might be interested in a 1936 Exakta Kine 35mm SLR, the first SLR, which could be worth anywhere from C$3000-4000. Or perhaps an ALPA camera, which are generally upwards of C$1200. But there are plenty of relatively inexpensive cameras, partially because there were so many manufacturers in the 1960s, and so many cameras were produced. You can find an Olympus, Pentax, or Minolta camera (body only) for between C$300 and C$500 (certified/restored). Less well-known brands of the period are even cheaper, e.g. Konica, Petri, Ricoh, Yashica, Miranda, Fujica etc, often including a 50mm lens.

SLRs are well built

Before the more extensive use of plastics in the 1970s, metal was king. Many cameras up until this period (and even beyond) used a die-cast metal body, which means the cameras were built tough.

SLRs are educational

One of the issues with digital cameras is that so much is automated. That’s not a bad thing in a lot of situations because it allows you to concentrate on framing the shot. However because of this, the inner workings of the camera are sometimes lost to the photographer. An SLR will also help the novice learn the fundamentals of photography – the hard way. This means you have to gain a more intimate understanding of how things like shutter speeds, apertures, and exposure works. However on the flip-side you do gain better control of the photographic process.

Choosing a vintage 35mm (interchangeable lens) camera

Choosing a vintage lens is one thing, choosing a vintage camera is a completely different matter. This is partially because people often choose vintage lenses for use with digital cameras, whereas people choose vintage cameras because they are interested in film photography. Choosing a 35mm camera is tricky, because unlike vintage lenses, which are often quite simple in their mechanical ways, 35mm cameras can be quite complex.

Firstly 35mm encompasses two core types of interchangeable lens: rangefinder, and single-lens-reflex (SLR). The rangefinder period started in 1925 with the commercial introduction of the Leica I, and reigned until the early 1960s when 35mm SLR cameras began to dominate. The first production 35mm SLR emerged as the Kine Exakta in 1936 and they progressively gained more of the market. So the first choice really is whether you want to choose a 35mm rangefinder camera, or a 35mm SLR? The choice is based on different perspectives of how a photograph is taken. This choice also dictates the age of a camera, which can be a major issue.

Cameras can be broadly categorized into pre-WW2, and post-WW2. With age comes the same proclivities as suffered by any complex mechanical device. This includes things like penetration of dust and other contaminants which can lead to gears not working properly, or springs loosing their tension. Lubrication grease can dry up, and shutter mechanisms can become brittle. There are a lot of issues which are often very challenging to fix. The problem is exacerbated by the fact that it is impossible to see inside to view the state of the mechanisms. Even the simplest of designs can include an incredible amount of mechanics, mostly to control the shutter, but in some cases the aperture as well.

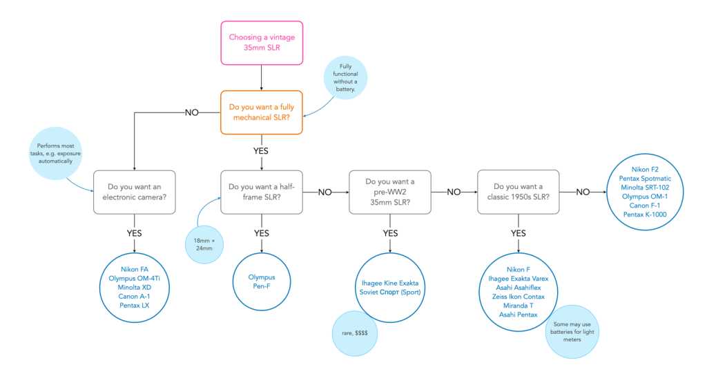
How to choose a vintage 35mm SLR camera (with camera clues)

There is also complexity. Early cameras were obviously manual, and as the decades progressed they incorporated progressively more automatic features, i.e. electronics. In either case, film cameras can be complex with many moving parts. Automatic control and light meters obviously came with another issue – power, or rather batteries.

Apart from the physical issues, choosing a film camera is more about personal choice than anything else. There are a lot of 35mm cameras out there. The best way to choose a camera is to first roughly decide on rangefinder or SLR. The next decision is manual, semi-automatic or automatic. This can be followed by brand, and then narrow it down to a specific model, perhaps based on features. The best way to decide on a specific model, is to make a short-list, and then find some reviews of the cameras. Reviews will usually provide some context on the pros and cons of the camera, including any potential red flags, e.g. commonly recognized faults. If there aren’t any reviews, then that in itself could be a red flag, meaning few people are actually using the camera. Many of these camera reviews are quite extensive, so they should be able to help choose an appropriate film camera.

Beyond the functionality of vintages cameras, to some there is also the aesthetic appeal. Some people like certain 35mm cameras because of how they look. Mostly this is a legacy of likeable cameras.

My best advise for buying a vintage camera is to buy one from a reputable dealer, one who has examined the camera, perhaps fixed any problems, or in any case is willing to specify what issues there are with a camera. A good example is Kamerastore from Finland. They will identify a camera as “Not Passed”, “Passed”, “Certified”, or “Restored”. For example you can buy a restored Olympus OM-1 for around C$370 that has new light seals and has had both the light meter and exposure calibrated. If you find a good camera somewhere for a really good price, and most things seem to work, you can take a gamble, but things like shutter speeds might not be accurate.